Back to all projects

Traffic-Volumes-Provincial-Highway-System

Developed a web application that reads and visualizes traffic data from the "Traffic Volumes - Provincial Highway System" dataset provided by the Government of Canada. The application processes data from CSV files and displays it in interactive tables and bar charts using the Django framework.

Python 1Updated 2/19/2025

Tech Stack

chartjscsvdjangojsonmysqlpython

Gallery

README

Traffic Volumes Web Application

Application Architecture

Developed a web application that reads and visualizes traffic data from the "Traffic Volumes - Provincial Highway System" dataset provided by the Government of Canada. The application processes data from CSV files and displays it in interactive tables and bar charts using the Django framework.

  • Utilized Django framework for backend development, following the MVT (Model-View-Template) architecture.
  • Integrated Bootstrap for responsive front-end design and Chart.js for dynamic data visualization.
  • Wrote custom Python scripts to handle data extraction and processing from CSV files.
  • Implemented MySQL as the database to store and manage traffic data.

MVT Implementation

Traffic Volumes Web Application

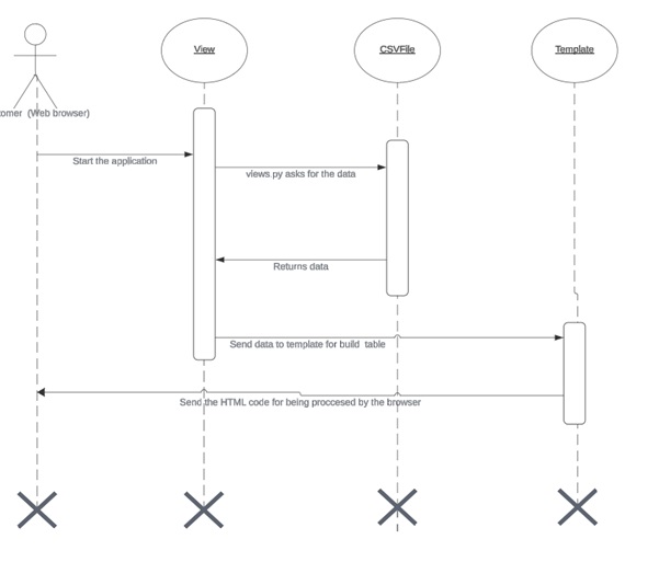
Flow Design

Traffic Volumes Web Application

  • When the app starts, it processes the data from the CSV file, which is read using a utility (e.g., readCSV.py).
  • After reading data from the CSV file, it stores it in the MySQL database.
  • This data is converted into a suitable format and passed to Django views.
  • From the views, the data is then sent as JSON to the frontend, where Chart.js renders it in various chart types such as bar charts or line charts.

Key Features

  • Reload Data: Refreshes the data currently in memory.
  • Persist Data: Saves the current data in memory to a CSV file.
  • Add New Record: Redirects to a form for adding new rows to the database.
  • Delete Selected: Deletes the rows selected via checkboxes.
  • Display Selected: Shows only the selected rows on a new page.
  • Edit: Each row has an edit link to modify the selected item via a prefilled form.
  • CSV Reload: Reload data from the CSV file into the MySQL database.
  • CSV Persist: Store data in a new CSV file using the "Persist Data" button.
  • Data Visualization: Display data using Chart.js by passing data as JSON and rendering it in a bar chart.

Front-end (Presentation Layer)

Traffic Volumes Web Application

The presentation layer uses Django templates to render data:

  • Django Framework: Handles the display of data using HTML templates.
  • Templates: Define the layout and structure of web pages.
    • traffic_data.html: Displays traffic data in a tabular format or as a bar chart using Chart.js.

Business Logic Layer

Traffic Volumes Web Application

  • Utils:
    • readCSV.py: Reads the CSV file and converts the data into a format usable by Django. It creates a list of DTO (Data Transfer Object) objects.
  • Model:
    • Defines data models using Django’s models.Model. The TrafficData model is used to create and manage tables in the database.
  • Views:
    • Contains view functions that handle user requests, process data, and return responses. View functions call readCSV to get traffic data and pass it to templates for rendering.

Data Source

Traffic Volumes Web Application